2007 Acura Rl Wiring Diagram

View 2007 Acura Rl Wiring Diagram Pictures. Rl camshaft position sensor circuit diagram. Acura integra electrical wiring diagrams.jpg.

I'm Yahica: Acura Mdx 2014 Wiring Diagram
I'm Yahica: Acura Mdx 2014 Wiring Diagram from ww2.justanswer.com
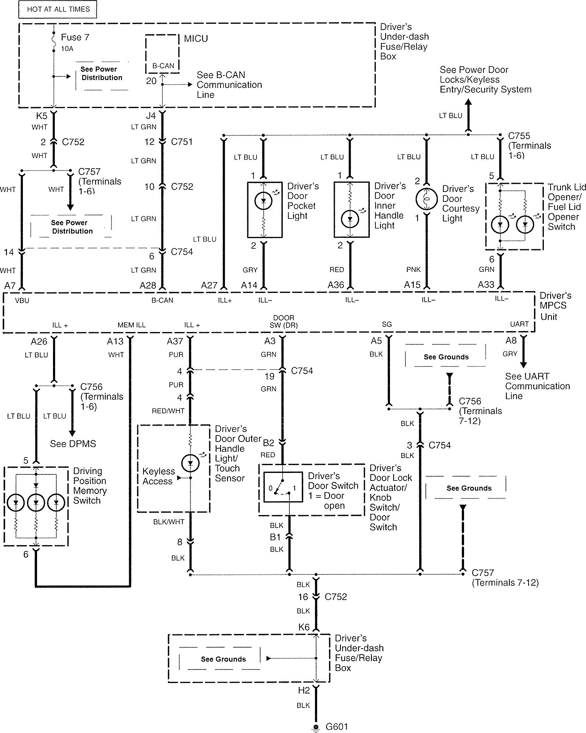
These service repair manuals are detailed instructions for the operation, maintenance and repair of the acura rl. Body control modules wiring diagram for acura rl 2006. Fuse panel layout diagram parts:

Download and view your free pdf file of the acura rl 2007 owner manual on our comprehensive online database of automotive owners manuals.

Use this information for installing car alarm, remote car please select the model of your acura to view your free vehicle wiring diagram. Rl camshaft position sensor circuit diagram. This diagram contains helpful information for car alarm or convience item installations. 2007 acura rsx 2006 acura rsx (bose audio) 2006 acura rsx 2005 acura rsx (bose audio) 2005 acura rsx 2004 acura rsx (bose.


Belum ada Komentar untuk "2007 Acura Rl Wiring Diagram"

Posting Komentar

Iklan Atas Artikel

Iklan Tengah Artikel 1

Iklan Tengah Artikel 2

Iklan Bawah Artikel